MotorXP MotorXP

What's new in MotorXP-AFM

A major release bringing an improved UX experience for the Design Studio, magnetostatic FEA directly from the Design Studio, network licensing, and the ability to receive updates.

Previous version1.2
New version2.0
Major features8 major · 6 updates
Scroll to explore

Major Updates

New in version 2.0

Feature 1

Magnetostatic FEA in Design Studio

The full Magnetostatic FEA engine is now available directly inside Design Studio — mirroring the solver from the main interface. This marks the beginning of a transition to an entirely new design workflow where simulation and geometry live side by side.

Feature 2

3D STEP-file geometry import for custom motor topologies

Import custom motor geometries from standard STEP files and use them as the basis for your simulation domain.

Feature 3

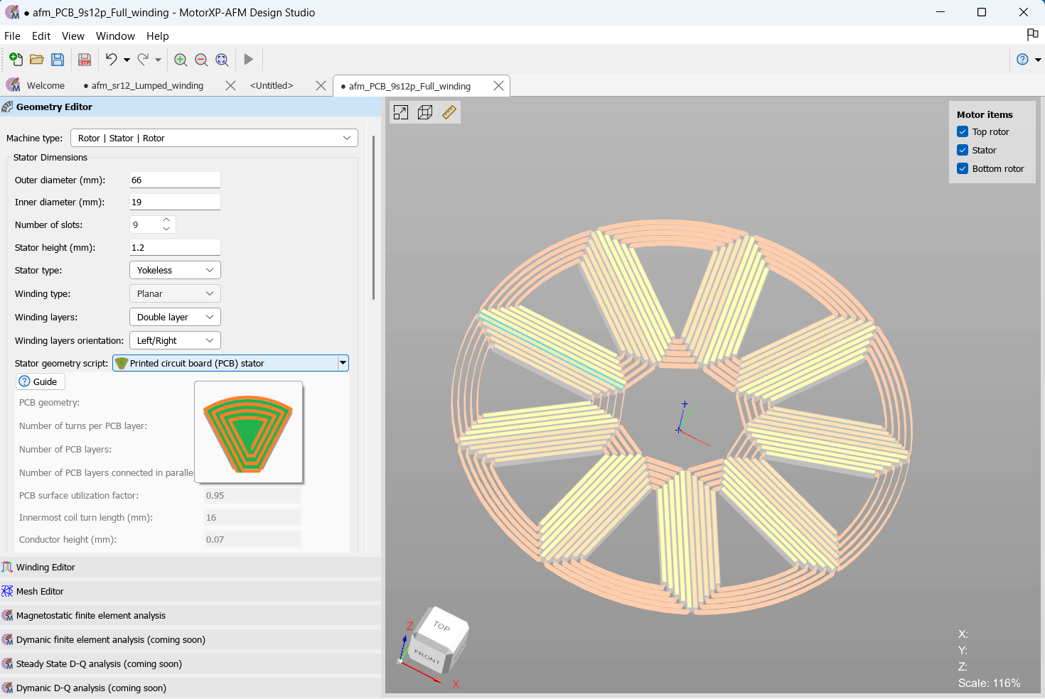
PCB stator geometry template

Dedicated parametric template for printed circuit board stators — ideal for axial-flux machines and high-power-density applications.

Feature 4

AC winding loss calculations

A new high-fidelity winding loss model accounts for skin effect, proximity effect, and circulating currents — essential for accurate efficiency prediction at elevated frequencies.

Feature 5

Transient eddy current simulation in magnets, iron cores, and conductive parts

Time-domain eddy current modeling captures losses in permanent magnets, laminated cores, and solid conductors. Critical for high-speed machines and inverter-driven operation where harmonic losses dominate.

Feature 6

Advanced modeling of dynamic and asymmetric air gaps

Including double-rotor and double-stator configurations, with analysis of axial force behavior.

Feature 7

Automatic updates

MotorXP-AFM now checks for updates and notifies you when a new version is available. Enjoy bug fixes and new features without reinstalling the app.

Feature 8

Network licensing

Flexible floating license model for teams and enterprises. Centrally manage seats across your organization, reduce overhead, and enable shared access to MotorXP-AFM from any workstation on your network.


Also in 2.0

Additional improvements

Improvement 1

Workflow with mesh

Auto-tuning of mesh structure improvements in the air gap region.

More
Improvement 2

Scripting API expansion

Documentation, new functions, and a sandbox environment added.

More
Improvement 3

Design Studio usability improvements

Enhanced UX experience for the studio environment.

More
Improvement 4

Full mode in motor model

Detailed representation of conductors for precise calculations.

More
Improvement 5

Bug fixes

Bugs have been fixed in the main MotorXP-AFM application.

More
Improvement 6

The Ruler tool in the Design Studio

A ruler has been added for measuring objects on the scene.

More

Questions or suggestions?

We'd love to hear your feedback on the new release — or help you get started.

info@motorxp.com